角色屋
企划屋
APP屋
注册
登录
竹之筱筠
UID
265081
收 藏
私 信
粉 丝
资 料
TA的作品
TA的全部作品
+
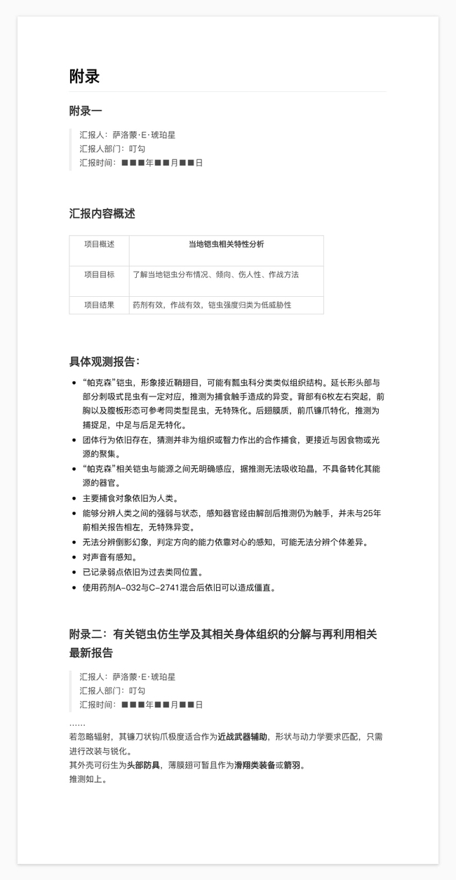
工作报告附录-帕克森
阅览数:
79
评分数:
0
总分:
0
举报
对服装的打卡和一点小小的研究报告ing
发布时间:2026/04/01 07:40:08
2026/04/01
信蜂-黯之光
叮钩
日常互动
一章
9
相关角色
选择评论身份:
我本人
厄勒 Ele
:
不愧是搭档,如此可靠……
2026/04/01 07:45:09
回复
萨洛蒙·E·琥珀星
: 回复
厄勒 Ele:
请放心,工作上的事我不会迟做
2026/04/03 22:52:51
回复
不愧是搭档,如此可靠……
请放心,工作上的事我不会迟做